• 立足2022CSCO甲状腺髓样癌诊疗指南:探讨甲状腺髓样癌的精准治疗
  • 2022-12-19
  • 甲状腺髓样癌(MTC)是源于甲状腺滤泡旁细胞(也称C细胞)的恶性肿瘤,属于神经内分泌肿瘤,其恶性程度介于分化型甲状腺癌和未分化癌之间[1]。具有强浸润性、易发生淋巴结、远处转移、复发及预后差的特点[2]。就发生率而言,MTC在甲状腺癌中虽仅占5%~10%,但从死亡率上来看,MTC却占据了甲状腺癌死亡率的13.4%[2]。因其细胞功能的特殊性,MTC的治疗主要以及时甲状腺根治性外科手术为首选[3]。对于早期甲状腺髓样癌而言,全甲切除术可以使大部分患者获得治愈。但对中晚期的患者,外科手术难以彻底清除肿瘤[2]。近年来,随着分子病理机制研究的深入和靶向治疗的持续研发,晚期MTC的治疗取得了蓬勃的发展,这为中晚期MTC的患者带来了希望。MTC靶向治疗简介

    晚期 MTC 靶向治疗策略主要包括抑制肿瘤细胞的生长和增殖,如针对MTC驱动基因RET基因的精准单一靶点靶向治疗,以及通过抑制血管生成通路VEGF-VEGFR、PDGF-PDGFR和FGF-FGFR的广谱多靶点靶向治疗[4]。RET基因是MTC发病的主要驱动基因,位于染色体 10q11.2,含有 21 个外显子。针对RET基因的精准单一靶点靶向治疗主要包括普拉替尼和塞尔帕替尼。通过抑制血管生成通路的广谱多靶点靶向治疗主要包括安罗替尼、凡他尼布 、卡博替尼。

    局部晚期MTC的治疗与复发转移性MTC患者的靶向治疗策略有所不同,2022CSCO甲状腺髓样癌诊疗指南将两者进行了区分。

    期 MTC 靶向治疗

    局部晚期MTC患者的手术及新辅助靶向治疗

    局部晚期MTC主要是指肿瘤明显侵犯喉、气管、食管、喉返神经、颈部大血管等周围重要解剖结构或肿瘤广泛侵及皮肤肌肉。此类患者预后较差,探索其治疗方案是现阶段临床的难点问题。目前对于该类患者的治疗手段主要为手术治疗和包括靶向治疗、化疗和放射治疗在内的辅助治疗。

    对于存在手术机会的患者,应当手术治疗。据报道部分晚期不可手术的患者经过辅助治疗后,有病例可以转化成可手术患者,对于这部分患者,治疗的模式转变成新辅助治疗+手术治疗的模式。

    Image

    表1 局部晚期MTC患者的手术及新辅助靶向治疗推荐

    一些前期临床研究提示了不可手术的晚期MTC患者接受新辅助靶向治疗的潜力,但其安全性和有效性仍待更大规模的临床试验验证。基于此,2022 CSCO甲状腺髓样癌诊疗指南指出,对于局部晚期MTC患者的新辅助治疗,可选择副作用可控、ORR较高的靶向药物行术前治疗[1]

    安罗替尼是国内自主研发的一种抗血管多靶点激酶抑制剂,主要的靶点包括血管内皮生长因子受体(VEGFR)、血小板衍生生长因子受体(PDGFR)和成纤维生长因子受体(FGFR)等,同时对RET也有一定的抑制作用。ALTER-01031研究[5]入组了至少具有一个可测量病灶的无法手术的局部晚期或转移性MTC患者,将受试者随机分配入安罗替尼组(12mg po, qd)和安慰剂组(12mg po,qd),结果发现,与安慰剂相比,安罗替尼延长PFS达9.6个月(p=0.0289);且安罗替尼组ORR达到48.39%,与安慰剂组差异显著。安罗替尼组严重不良事件(SAE)或3级及以上不良事件(AE)发生率低。

    Image

    图1 ALTER-01031研究


    与其他靶向治疗药物[6-8]相比,安罗替尼组ORR及安全性数据依旧表现亮眼(表2)。

    Image

    表2 部分靶向治疗药物的对比


    复发转移性MTC患者的靶向治疗

    对于复发转移性MTC,如果患者无症状且疾病稳定或缓慢进展,2022 CSCO MTC指南并未对其靶向治疗作出相关推荐,而是认为定期随访即可,可选择每3~6个月的定期随访一次[1]

    对于有症状或疾病快速进展的患者,抗血管小分子多靶点激酶抑制剂是目前的标准治疗(表3)。而2022CSCO甲状腺髓样癌诊疗指南根据复发转移性MTC患者是否存在RET基因突变作出了不同的推荐。

    Image


    表3复发转移性MTC患者的靶向治疗


    1)RET突变阴性或未知的患者

    对于此部分患者,安罗替尼被作为唯一I级专家推荐靶向治疗用药被纳入指南。而其余用于RET突变阴性或未知的靶向治疗药物(索凡替尼、仑伐替尼与索拉非尼)仅仅以II级推荐被纳入[1]。与II级推荐相比,I级推荐证据类别更高、专家共识度更高、可及性更好。

    2021年2月,基于ALTER 01031的 II期随机对照研究的优越性结果与良好的安全性,安罗替尼获得了国内治疗复发转移性MTC的适应证。而尽管索凡替尼、仑伐替尼或索拉非尼这3种抗血管小分子多靶点激酶抑制剂均在前瞻性II期单臂临床研究中显示出一定的抗肿瘤活性,但目前均未获得治疗MTC的适应证。因此,可以说,安罗替尼对于RET突变阴性或未知的患者的应用处于绝对优势。

    2)RET突变阳性的患者

    对于该组患者,普拉替尼被以I级推荐纳入指南。而塞尔帕替尼(selpercatinib)目前仍处于国内申报上市阶段,因此推荐等级仅仅为III级。


    小结

    MTC是起源于甲状腺C细胞的恶性肿瘤,因其细胞功能的特殊性,治疗主要以及时甲状腺根治性外科手术为首选,但多数患者即使早期也易发生转移。对于局部晚期或者转移性、不可切除的 MTC,靶向治疗是一种有效的治疗方法。研究证明,安罗替尼对于不可手术的局部晚期或转移性MTC患者具有较好疗效和安全性优势,是国内唯一获批适应症,也是唯一可及的甲状腺髓样癌靶向治疗药物,给晚期MTC患者带来了希望。


    参考文献

    [1]2022 CSCO MTC指南.
    [2] 王慧,刘勤江,周海红. 甲状腺髓样癌相关基因及靶向治疗的研究进展. 甘肃医药. 2018.36(10):816-823.
    [3]何蕊,朱高红.甲状腺髓样癌靶向治疗的研究进展.国际放射医学核医学杂志.2018.(2):154-160.
    [4]李秋梨,田佳禾,郭朱明. 复发或晚期甲状腺髓样癌的靶向治疗. 临床外科杂志.2022. 30(3):287-289.
    [5] Y. Sun, et al., Thyroid. 2018 Nov;28(11):1455-1461.
    [6]Samuel A. W., Bruce G. R., Robert F. G., et al; J Clin Oncol, 2012:2(30): 134-141
    [7]Rossella E., Martin J. S., Stefan P. M., et al; J Clin Oncol, 31(29): 3639-3646[8]Subbiah V ,  Hu M I ,  Wirth L J , et al. The Lancet Diabetes & Endocrinology, 2021, 9(suppl 1).


    文章来源:肿瘤资讯

    275
>
  • 分化型甲状腺癌(DTC)靶向药仑伐替尼真实世界数据研究显示高疗效
  • 2022-11-22
  • 近日,在2022年第91届美国甲状腺协会(ATA)年会上公布了一项真实世界数据(RWD)研究的最终结果。该研究评估了口服多受体酪氨酸激酶抑制剂Lenvima(中文商品名:乐卫玛,通用名:lenvatinib,仑伐替尼)作为单药疗法,一线治疗放射性碘(RAI)难治性分化型甲状腺癌(DTC)患者的临床疗效。


    2015年2月,美国食品和药物管理局(FDA)批准Lenvima:用于治疗局部复发或转移、进行性RAI难治性DTC患者。


    会上公布的这项RWD研究纳入了308名在一线治疗中接受Lenvima单药疗法治疗RAI难治性DTC的患者。治疗开始时的患者中位年龄为60岁,44.8%的患者被诊断为III或IV期疾病,89.6%的患者出现转移。到随访结束时,32.1%的患者已停止了Lenvima治疗,而67.9%的患者仍在接受治疗。Lenvima治疗的中位持续时间总体为17.5个月,停药组为9.0个月,仍在治疗组为20.2个月。Kaplan-Meier分析显示,停药的中位时间为49.0个月(95%CI:38.5-54.2)。在99名停药的患者中,最常见的原因是疾病进展(36.4%)和死亡(32.3%)。


    RWD研究的最终分析显示,接受Lenvima治疗的患者中,最佳总缓解率(BOR)为72.4%,完全缓解率(CR)为26.9%、部分缓解率(PR)为45.5%。中位无进展生存期(PFS)为49.0个月(95%CI:37.0-54.2),24个月时估计PFS率为68.2%,48个月时为54.2%。数据截止时未达到总生存期(OS)中位数。24个月时的估计OS率为78.4%,72个月时为57.0%。


    甲状腺癌是最常见的内分泌恶性肿瘤,全球数据显示其发病率呈上升趋势。据估计,在2022年,美国将有43800例甲状腺癌新病例,女性患甲状腺癌的几率是男性的3倍。最常见的甲状腺癌类型,乳头状癌和滤泡癌(包括Hürthle细胞),被归类为DTC,约占所有病例的90%。虽然大多数DTC患者可以通过手术和放射性碘(RAI)治疗治愈,但那些癌症持续或复发的患者预后较差。

     

    Lenvima是卫材发现并开发的一种激酶抑制剂,该药是一种口服多受体酪氨酸激酶(RTK)抑制剂,能抑制血管内皮生长因子受体VEGFR1(FLT1)、VEGFR2(KDR)和VEGFR3(FLT4)的激酶活性。Lenvima除了抑制正常细胞功能外,还能抑制与致病性血管生成、肿瘤生长和癌症进展有关的其他激酶,包括成纤维细胞生长因子(FGF)受体FGFR1-4、血小板衍生生长因子受体α(PDGFRα)、KIT和RET,Lenvima可减少肿瘤相关巨噬细胞,增加活化的细胞毒性T细胞。

     

    截至目前,Lenvima已获批的适应症包括:甲状腺癌、肝细胞癌(HCC)、联合依维莫司治疗肾细胞癌(二线治疗)、联合Keytruda(可瑞达,PD-1肿瘤免疫疗法)治疗晚期子宫内膜癌。在欧洲,lenvatinib治疗肾细胞癌以品牌名Kisplyx上市销售。

     

    在中国,Lenvima(乐卫玛)与2018年9月获得批准,作为一种单药疗法,用于一线治疗既往未接受过系统疗法的不可切除性肝细胞癌(HCC)患者。2019年12月,Lenvima治疗分化型甲状腺癌(DTC)的新适应症获得批准,这也是该药在中国获批的第二个适应症。


    原文出处:Eisai Announces Real-World Evidence on the Clinical Effectiveness of LENVIMA? (lenvatinib) Monotherapy for the Treatment of Patients with Radioiodine-Refractory Differentiated Thyroid Cancer

    275
>
  • FOXD1通过调节GLUT1介导的有氧糖酵解促进胰腺癌细胞增殖、侵袭和转移
  • 2022-09-30
  • 贵州医科大学附属医院的研究者们在Cell Death and Disease杂志上发表了题为“FOXD1 facilitates pancreatic cancer cell proliferation, invasion, and metastasis by regulating GLUT1-mediated aerobic glycolysis”的文章,该研究揭示了FOXD1通过调节有氧糖酵解,促进GLUT1的表达,最终促进胰腺癌(PC)细胞的增殖、侵袭和转移。FOXD1有望成为PC的潜在治疗靶点。


    叉头盒基因D1(FOXD1)是进化保守的叉头盒基因家族的成员。大量研究表明,FOXD1在正常生理功能和疾病进展中发挥多种作用,在肾脏发育、骨关节炎、反复妊娠丢失和各种肿瘤的恶性生物学功能中也是如此。然而,FOXD1在PC中的表达和生物学功能目前尚不清楚。


    在本研究中,研究者发现FOXD1 mRNA和蛋白在PC组织中的表达均高于非肿瘤组织,并且FOXD1 mRNA和蛋白的高表达与PC的不良预后指数有关。体外和体内实验结果表明,FOXD1过表达促进了PC细胞的有氧糖酵解和增殖、侵袭和转移能力,而FOXD1基因敲除则抑制了这些功能。


    另外,在机制实验中,研究者证明了,FOXD1不仅可以直接促进SLC2A1的转录,而且可以通过RNA诱导的沉默复合体抑制SLC2A1的降解。

    PC中FOXD1的表达与GLUT1相关


    总之,本研究证实了FOXD1在PC中发挥癌基因的作用:功能和机制分析结果都表明FOXD1作为有氧糖酵解的启动子,通过增加SLC2A1的转录和减少RISC的降解来促进PC细胞的增殖、侵袭和转移。因此,靶向FOXD1是治疗PC的一种潜在的治疗策略。


    参考文献:Kun Cai et al. FOXD1 facilitates pancreatic cancer cell proliferation, invasion, and metastasis by regulating GLUT1-mediated aerobic glycolysis. Cell Death Dis. 2022 Sep 3;13(9):765. doi: 10.1038/s41419-022-05213-w.

    (文章来源:生物谷Bioon.com)

    275
>
  • ALKBH5介导的lncRNA DDIT4-AS1上调维持胰腺癌干性的机制
  • 2022-09-26
  • 化疗耐药是导致胰腺癌患者预后不良的主要因素,而癌症干性是与化疗耐药相关的最关键因素之一,并且是一个非常有前景的癌症治疗方向。然而,癌症干性的确切分子机制尚未完全阐明。近日,Molecular Cancer(IF41.444)期刊在线发表了一篇题为The m6A demethylase ALKBH5-mediated upregulation of DDIT4-AS1 maintains pancreatic cancer stemness and suppresses chemosensitivity by activating the mTOR pathway的研究型论文。该研究发现ALKBH5介导的m6A修饰导致PDAC中DDIT4-AS1过表达,并且DDIT-AS1通过破坏DDIT4和激活mTOR通路增加癌症干性并抑制对GEM(吉西他滨)的化学敏感性。暗示靶向DDIT4-AS1及其通路的方法可能是治疗PDAC化疗耐药的有效策略。

     

    研究结果 

    • ALKBH5以m6A依赖性方式调节DDIT4-AS1 

    首先,研究人员在ALKBH5过表达或不过表达的细胞中进行MeRIP-Seq(相关测序服务由锐博生物提供),以确定lncRNAs是否被ALKBH5去甲基化,并参与PDAC细胞的恶性表型。结果显示,425个mRNAs和lncRNAs中的m6A水平显著降低,269个mRNAs和lncRNAs中的m6A水平显著增加。此外,通过TCGA-PDAC数据库筛选,研究人员在PDAC患者中发现了140个上调的lncRNAs。比对后发现有2个重叠的lncRNAs,其中DDIT4-AS1很少被研究,被选作后续分析。 

    微信图片_20220923154445.jpg

    Fig1. MeRIP-Seq鉴定候选lncRNAs


    基于MeRIP-seq结果发现,ALKBH5过表达后DDIT4-AS1上的m6A峰减少。研究人员猜测DDIT4-AS1可能受ALKBH5介导的m6A修饰调控。通过对临床PDAC样本或PDAC细胞系进行检测发现,PDAC组织或细胞系中DDIT4-AS1的表达及其m6A水平高于正常邻近组织或细胞。此外,ALKBH5敲低增加了DDIT4-AS1及其m6A修饰的水平;过表达ALKBH5则产生相反的结果。 

    微信图片_20220923154454.jpg

    Fig2. DDIT4-AS1受ALKBH5介导的m6A修饰调控

     

    进一步的研究发现,HuR的缺失显著降低了DDIT4-AS1的表达。RIP实验证实了PDAC细胞中HuR和DDIT4-AS1之间的直接相互作用。此外,在ALKBH5过表达后,HuR和DDIT4-AS1之间的相互作用也被破坏。因此,HuR与DDIT4-AS1结合,以m6A依赖性方式增加其表达。

    1664162995595129.jpg

    Fig3. ALKBH5以m6A依赖性方式调节DDIT4-AS1


     

    • DDIT4-AS1在PDAC中上调并预测较短的生存期

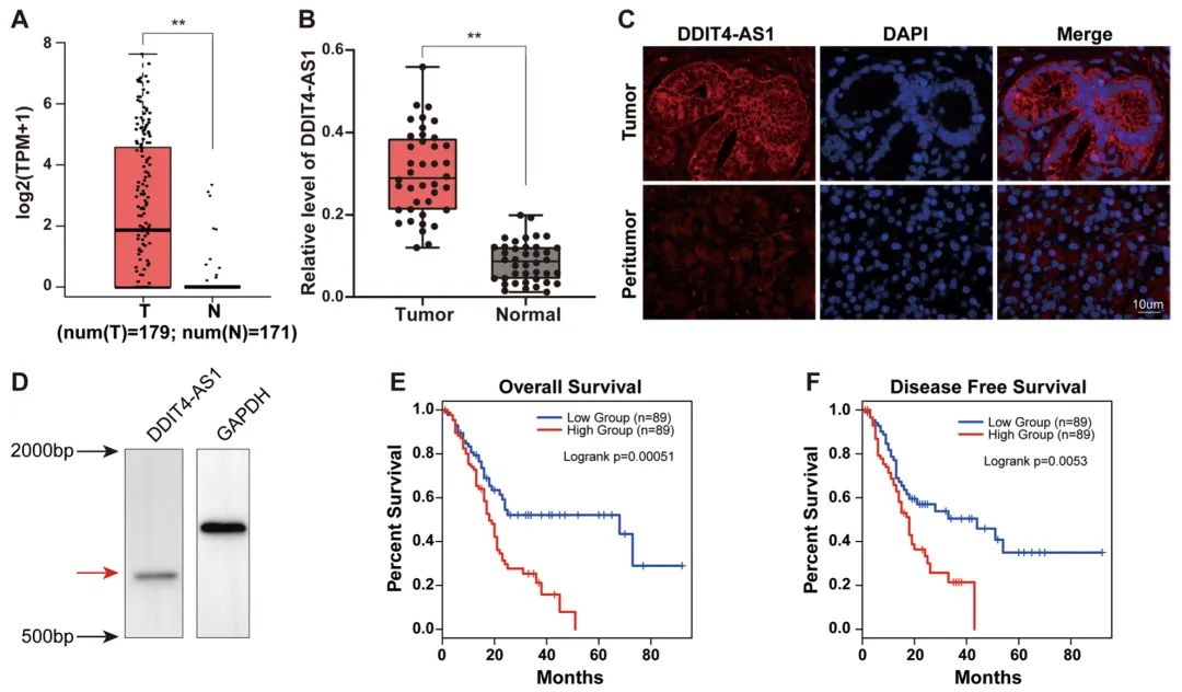
    TCGA和GTEx数据库分析及qRT-PCR检测结果显示,与正常组织相比,DDIT4-AS1在PDAC组织中显著上调。FISH结果证实了DDIT4-AS1主要位于细胞质中,并且DDIT4-AS1的预期大小为847 bp。临床分析显示DDIT4-AS1与肿瘤大小和肿瘤分期呈正相关。Kaplan-Meier分析显示,较高的DDIT4-AS1表达与较低的总生存率(OS)和无病生存率(DFS)相关。

    1664163056240246.jpg

    Fig4. DDIT4-AS1在PDAC中上调并预测较短的生存期

     

     

    • DDIT4-AS1维持PDAC细胞的干性特性

    为了研究DDIT4-AS1在PDAC干性中的调控作用,研究人员进行了功能获得性和功能缺失性研究。结果显示,DDIT4-AS1敲低降低了体外PDAC细胞形成初级和次级球状体的能力,并且导致小鼠体内肿瘤发生率明显降低,肿瘤生长和体重略有下降;过表达DDIT4-AS1则得到相反的结果。此外,沉默DDIT4-AS1降低了CSC(肿瘤干细胞)标志物的表达;而过表达DDIT4-AS1则增加了CSC标志物的表达。与CSC标志物的结果一致,CD133high PDAC细胞的比例在DDIT4-AS1缺失的PDAC细胞中显著降低,在DDIT4-AS1过表达的PDAC细胞中则显著增加。表明DDIT4-AS1对于维持PDAC细胞的干性特性至关重要。

    1664163096115036.jpg

    Fig5. DDIT4-AS1维持PDAC细胞的干性特性


     

    • DDIT4-AS1抑制PDAC细胞对GEM的化学敏感性

    接着,研究人员探索了DDIT4-AS1是否调节PDAC细胞的化学敏感性。结果发现,异位抑制DDIT4-AS1可使PDAC细胞对GEM敏感,表现为集落形成能力降低。相比之下,DDIT4-AS1的过表达损害了GEM诱导的集落形成抑制。体内实验显示,使用GEM治疗DDIT4-AS1敲低的小鼠表现出肿瘤重量和肿瘤生长的显著减少。此外,DDIT4-AS1敲低和GEM处理的组合导致Ki67的弱染色和Caspase-3的强染色。以上结果表明,与载体转染的PDAC细胞来源的肿瘤相比,DDIT4-AS1敲低的PDAC细胞来源的肿瘤对GEM更敏感。

    1664163133129306.jpg

    Fig6. DDIT4-AS1抑制PDAC细胞对GEM的化学敏感性


     

    • DDIT4-AS1通过激活mTOR通路调节干性和化学敏感性

    为了探索DDIT4-AS1调控干性和化学敏感性的潜在机制,研究人员进行了RNA测序、Western blot和生物信息学分析以鉴定DDIT4-AS1的下游通路。结果发现,DDIT4-AS1通过激活mTOR通路促进干性并抑制化学敏感性。进一步的IP、RIP和RNA pulldown实验发现DDIT4-AS1通过阻止SMG5和PP2A与UPF1的结合来促进UPF1的磷酸化,从而降低DDIT4 mRNA的稳定性并激活mTOR通路。

    1664163160475802.jpg

    Fig7. DDIT4-AS1通过激活mTOR通路调节干性和化学敏感性的模型示意图

     

     

    • DDIT4-AS1敲低和GEM联合对PDX模型产生协同作用

    最后,研究人员在PDX模型中对DDIT4-AS1敲低和GEM联合治疗的疗效进行了体内评估。结果显示,DDIT4-AS1敲低与GEM的组合对肿瘤生长和体重的抑制作用比任何单独的治疗都强。沉默DDIT4-AS1增加了DDIT4表达并降低了p-mTOR表达。此外,与其他组相比,DDIT4-AS1敲低与GEM的组合减少了增殖并增加了细胞凋亡。表明DDIT4-AS1沉默通过DDIT4介导的mTOR通路增加了PDAC细胞对GEM的化学敏感性。

    1664163240114520.jpg

    Fig8. DDIT4-AS1敲低和GEM联合对PDX模型产生协同作用

     

    总之,本研究结果发现DDIT4-AS1在PDAC细胞中被ALKBH5和HuR扩增、过表达和稳定。DDIT4-AS1作为癌基因,显著促进PDAC干性并抑制对GEM的化学敏感性。DDIT4-AS1与UPF1物理相互作用并覆盖SMG5和PP2A的结合位点,以促进UPF1磷酸化、DDIT4 mRNA的降解和mTOR通路的激活。在基于PDX的模型中,DDIT4-AS1 shRNA与GEM联合治疗显著增加了PDAC的抗肿瘤活性。DDIT4-AS1的发现为深入了解PDAC的癌变机制提供了线索,并可能促进癌症筛查和治疗的精确方法的开发。

     

    原文链接:https://link.springer.com/article/10.1186/s12943-022-01647-0#Abs1


    275
>
  • GUT:首次全面解析胰腺癌相关标志物的动态变化
  • 2022-08-09
  • 胰腺癌因发病隐匿、进展迅速、治疗效果差总是令人不寒而栗,而且近年来,中国的发病率和死亡率仍在逐步上升[1]。

     

    其中占胰腺癌90%的胰腺导管腺癌(PDAC),因很难被早期发现导致预后极差,患者的五年生存率不足5-10%[2]。约八成的PDAC患者在初次确诊时就已是中晚期,近乎被宣判“死刑”(即存在不可切除性或转移性病灶而失去根治性手术机会)。但若在I期就能及时发现并加以治疗,五年生存率便会显著提升到73.3%[3],那可真是天壤之别。

     

    所以能精确筛查早期胰腺癌的检测手段就显得尤为重要,只有赢得与时间的比赛,才有机会战胜PDAC。

     

    近日,牛津大学Julia Hippisley-Cox教授团队首次将关于广泛生化标志物与PDAC风险时间趋势的研究结果在著名期刊Gut上发表。


    他们发现PDAC的风险随糖化血红蛋白(HbA1c)、肝脏标志物、白细胞和血小板的升高而增加。其中肝脏标志物、白细胞和血小板约在PDAC发病前1年发生单相升高,在5年时间趋势分析中,身体质量指数(BMI)在PDAC发病前呈双相下降而HbA1c呈双相升高。另外PDAC的风险与BMI和血红蛋白(Hb)均呈U型关系[4]。


    研究团队将这些风险因素与时间变化特征相结合,旨在为高危PDAC人群提出早期警报,使进一步精准化影像学检查和及时诊断成为可能。

     

    图片

    论文首页截图

     

    在临床上,薄层增强CT虽常用于胰腺癌术前诊断及分期,但由于胰腺炎和胰腺囊肿等良性病变的干扰,早筛适用性不高[5]。另外超声内镜引导下胰腺细针穿刺活检术(EUS-FNA)的操作相对复杂,当用于早筛时反而准确度较差,只有58%[6]。再加上成本-效益方面的考量,CT和EUS-FNA都无法成为合适的胰腺癌早筛工具。

     

    另外血清标志物糖类抗原19-9(CA19-9)对早期胰腺癌的预测作用也非常有限,特异性只有72-86%,灵敏性仅有79-81%[7-8]。

     

    所以多年来,众多科学家一直都在非侵入性胰腺癌早筛领域深耕细作,未曾停歇。就拿今年来说:有利用特别的肠道微生物与CA19-9结合检测,就可以识别出不同时期的胰腺癌,准确度达到94%[9]。还有一些科学家利用细胞外囊泡生物标记物可检测出95.5%的I期胰腺癌[10]。另外霍普金斯大学团队在筛查范围和检测手段上再上创新,对高危人群进行重新定义并利用超声内镜和磁共振胰胆管成像技术就能够筛查出77.8%的I期胰腺癌患者[3]


    然而,以上研究入组人群数量有限,最关键的是并没有将PDAC风险与时间变化特征进行结合探讨。正所谓罗马城不是一天建成的,PDAC也不是一日生成的,其在体内的发展过程非常值得关注。如果能够找出重要风险因素(如慢性胰腺炎、既往癌症、2型糖尿病(T2DM)、肥胖、吸烟和使用抗糖尿病药物病史[2])在PDAC发生过程中与时间的变化规律或许就是改变胰腺癌早筛格局的关键[11-13]。

     

    所以研究团队在推测危险因素的时间变化特征能协助诊断早期PDAC的前提下,采取具有代表性的庞大初级保健常规收集数据库,开展了基于人群的巢式病例对照研究,以评估BMI、血液标记物、患病和用药情况与PDAC风险之间的时间变化特征相关性,以期精准识别PDAC高危人群,使筛查获益最大化。

     

    研究一共纳入了289356 名参与者,包括28137 名PDAC病例和261219 名匹配对照。在PDAC病例中,所有T2DM的发生率约为对照组的两倍(分别为24.6%和12.6%),PDAC发病五年前的新发T2DM约为对照组的4倍(分别为9.7%和2.5%),由此也可揭示新发T2DM是PDAC的重要危险因素和发病先兆,与早前研究保持一致[2]。

     

    具体来说,研究团队首先探讨了BMI和血液标记物的时间变化特征。在5年时间趋势分析中,PDAC的风险随HbA1c、肝脏标志物、白细胞和血小板的升高随之增加,并与BMI和Hb均呈U型关系,较高和较低BMI和Hb都与PDAC风险升高有关。值得一提的是较低BMI可能与临床不明显的PDAC造成体重减轻相关,另外Hb水平在PDAC发病前9个月迅速下降。

     

    图片

    PDAC风险与BMI和血液标记物的时间趋势

     

    在所有PDAC病例中(无论是否有T2DM和何时新发T2DM),BMI呈双相下降,而在对照组中则没有,HbA1c呈双相升高,这种双相变化均体现在发病2-3年前的平缓变化,在1-2年前的迅速变化。肝功能标志物(ALT、AST、GGT、胆红素)和白细胞、血小板在PDAC发病前9个月单相快速增加,这一变化在对照组中也没有发现。以上结果给临床诊断工作带来了新的明确启示。

     

    图片

    PDAC病例和对照组中BMI和HbA1c与T2DM状态(无论是否有T2DM和何时新发T2DM)之间的时间趋势

    图片

    PDAC病例与对照组的BMI和HbAc1与T2DM状态的五年时间分析(Fractional polynomial fit)

     

    其次在疾病方面,与PDAC风险增加显著相关的有:近期发病(3年内)的胰腺囊肿、急性胰腺炎、慢性胰腺炎、T2DM、静脉血栓栓塞性疾病(VTE)、腹腔疾病(乳糜泻)、前期糖尿病、前列腺癌和长期存在(3年以上)的胰腺囊肿、慢性胰腺炎、急性胰腺炎、T2DM、VTE、卵巢癌和乳腺癌。

     

    除了证实先前已知的胰腺囊肿、胰腺炎、T2DM、VTE、乳糜泻和乳腺癌对PDAC风险的关系外,研究团队还首次在人群中发现PDAC与BRCA相关癌症(卵巢癌和前列腺癌)的关联。

     

    图片

    自身疾病和PDAC风险的时间相关性

     

    最后在药物使用方面,与PDAC的风险增加显著性相关的有:近期开始的降糖治疗(胰岛素、磺脲、二甲双胍、SGLT-2抑制剂、dpp4抑制剂)和酸调节治疗(质子泵抑制剂、H2受体阻抗剂)和长期使用的胰岛素、二甲双胍、磺酰脲类药物和质子泵抑制剂。

     

    图片

    使用药物与PDAC风险的时间相关性

     

    另外敏感性分析显示,在小于60岁的较年轻人群中,危险因素与PDAC的相关性更强,特别是新发的胰腺囊肿、胰腺炎、卵巢癌和VTE。

     

    综上所述,经过广泛测试PDAC病例和对照组之间的生化标记物,研究团队给了临床真实世界非常重要的启示:将BMI和HbA1c随时间的双相变化,肝脏标志物和白细胞、血小板的单相变化,以及近期发病的胰腺囊肿、胰腺炎、T2DM和降糖、酸调节治疗史相结合,整合到风险预测工具当中,或许就能在PDAC发病3-5年前有效筛选出高风险人群,并且经济性良好、时间间隔可控。

     

    当然本研究也存在一些局限性:在有些数据模型中的个体系数并没有给出因果解释;而且容易受到未记录的变量(比如之前饮酒及吸烟情况)的影响;对于更广泛的糖尿病前期人群中可能诊断不足;也未使用病例-对照设计来评估暴露的潜在时间变化趋势等。

     

    但瑕不掩瑜,本研究首次通过二元暴露率-结果相关性将PDAC风险因素按时间趋势分层,为未来识别PDAC风险的研究提供了非常可靠的数据基础。另外本研究还解决了一直困扰PDAC早筛的成本-效益问题,毕竟在普通人群中的PADC发病率较低,使用影像学手段对无症状的高危人群进行大范围筛查不仅成本高、效率低,而且无法确定筛查的最佳时间和合理间隔。

     

    非侵入性地及早诊断PDAC是提高治疗预后的核心关键,越早(能够在3年甚至5年前就触发警报)发现PDAC并及时干预治疗,就越能显著延长患者的生存期和提高生活质量,当然就能拯救更多患者的生命。“胰”早不“胰”迟,此言非虚也。


    275
>
  • NEJM:病例研究表明TCR-T细胞有望治疗胰腺癌
  • 2022-06-08
  • T细胞是关键的免疫士兵,能够杀死病变的细胞,但癌症往往会躲过它们。


    在一项新的实验中,一名患有晚期胰腺癌的名叫Kathy Wilkes的女性在来自美国国家癌症研究所和普罗维登斯癌症研究所的研究人员对她自身的免疫细胞进行功能强化后,看到她的肿瘤急剧缩小,这突出说明了有朝一日一种潜在治疗各种癌症的新方法。相关研究结果发表在2022年6月2日的NEJM期刊上,论文标题为“Neoantigen T-Cell Receptor Gene Therapy in Pancreatic Cancer”。

    Wilkes没有被治愈,但她说自从去年6月的一次性治疗后,她剩下的癌症已经没有增长的迹象。

    Wilkes追踪到千里之外的一位科学家,要求他尝试这个实验,说道,“我知道常规的化疗不会挽救我的生命,我是为了挽救我的生命。”

    这项新的研究探讨了一种利用免疫系统构建能够寻找并摧毁肿瘤的“活药物”新方法。弗雷德-哈钦森癌症研究中心的Josh Veatch博士(未参与这项新的研究)说,“这真地很令人兴奋。这是第一次这种治疗方法在一种非常难以治疗的癌症类型中起作用。”他提醒说,这只是第一步,还需要进行更多的研究,他指出Wilkes是已知的仅有的两个尝试过这种确切方法的人之一,而且这种方法在另一名病人身上失败了。然而,Veatch说,这些发现仅是“原则性证实这是有可能的”,其他科学家们也在测试这种类型的免疫疗法。

    T细胞是关键的免疫士兵,能够杀死病变的细胞,但癌症往往会躲过它们。医生们已经学会了如何加强T细胞来对抗某些类型的白血病淋巴瘤。他们在患者的T细胞中加入了一种称为嵌合抗原受体(CAR)的人工受体,这样由此产生的CAR-T细胞就能识别血癌细胞外部的抗原标志物,并进行攻击。但这种CAR-T细胞疗法对更常见的实体瘤不起作用,因为这些肿瘤不带有同样的危险标志物。

    在这项新的研究中,论文共同通讯作者、普罗维登斯癌症研究所研究员Eric Tran对Wilkes的T细胞进行了基因改造,使它们能够发现隐藏在她的肿瘤细胞内的一种突变蛋白,而且这种突变蛋白仅存在于肿瘤细胞中而不存在于健康细胞内。

    这是如何做到的?某些分子位于细胞的表面,让免疫系统先睹为快,了解细胞内的蛋白。如果T细胞表面上的复杂受体既能识别人体遗传上独特的“HLA”分子,又能识别嵌入这种分子中的一个蛋白片段是靶突变蛋白片段,那么T细胞就能抓住机会进行攻击。

    这是一种称为T细胞受体(TCR)疗法的方法。Tran强调说,这项研究仍然是高度实验性的,但他说Wilkes的显著反应“让我乐观地相信我们在正确的轨道上”。

    NEJM期刊顶级编辑Eric Rubin博士说,这项新的研究提出了最终能够靶向多种致癌突变的可能性。他说,“我们讨论的是将肿瘤细胞与非肿瘤细胞区别开来的机会这是我们以前无法做到的。”

    Wilkes因患有胰腺癌接受了化疗、放疗和外科手术。后来医生在她的肺部发现了新的肿瘤---胰腺癌已经扩散,这是一个没有良好治疗手段的阶段。

    Wilkes知道一些科学家们正在测试免疫疗法,以对抗不同的难以治疗的肿瘤,而且活组织检测显示KRAS基因的一种特定的突变---G12D---正在促进她的癌症生长。她通过搜索找到了Tran,因为Tran在2016年与他人一起发表了一项关于一个T细胞亚群的研究,指出该T细胞亚群天然拥有的受体能够发现这种相同的KRAS突变。

    Wilkes也有正确类型的HLA分子。因此,Tran和他的同事、肿瘤学家Rom Leidner博士得到了美国食品药品管理局(FDA)的许可,对她的T细胞进行重编程使之表达对抗这种KRAS突变蛋白的T细胞受体(TCR)。

    New England Journal of Medicine, 2022, doi:10.1056/NEJMoa2119662。

    他们从Wilkes的血液中提取T细胞,在实验室中对它们进行基因改造而表达这种TCR,然后在体外培育出数十亿个表达这种TCR的T细胞,即TCR-T细胞。在输注由此产生的TCR-T细胞6个月后,她的肿瘤缩小了72%,而且Wilkes说最近的检查显示她的病情仍然稳定。

    Tran说,目前还不清楚为什么这项实验在另一名患者身上失败了,尽管该病例的失败教训促使对Wilkes的治疗发生了一些变化。

    这些作者已经开展了一项小型临床研究,以进一步测试这种TCR-T细胞疗法对由“热点”突变引发的无法治愈的癌症患者的治疗效果。


    参考资料:

    Rom Leidner et al. Neoantigen T-Cell Receptor Gene Therapy in Pancreatic Cancer. New England Journal of Medicine, 2022, doi:10.1056/NEJMoa2119662.

    Cornelis J.M. Melief. T-Cell Immunotherapy against Mutant KRAS for Pancreatic Cancer. NEJM, 2022, doi:10.1056/NEJMe2204283.



    文章来源:生物谷

    275
>
  • Nature:开发出治疗难治性肿瘤的新方法
  • 2022-06-01
  • 在一项新的研究中,来自美国福克斯蔡斯癌症中心和俄罗斯国立高等经济大学等研究机构的研究人员报告了一种杀死难以治疗的癌症的新方法。

    在一项新的研究中,来自美国福克斯蔡斯癌症中心和俄罗斯国立高等经济大学等研究机构的研究人员报告了一种杀死难以治疗的癌症的新方法。这些肿瘤抵制目前的免疫疗法,包括那些使用免疫检查点阻断抗体的免疫疗法。相关研究结果于2022年5月25日在线发表在Nature期刊上,论文标题为“ADAR1 masks the cancer immunotherapeutic promise of ZBP1-driven necroptosis”。

    该方法利用了Z-DNA。Z-DNA不像B-DNA那样向右扭动,而是向左扭动。Z-DNA的一种作用是调节对病毒的免疫反应。该免疫反应涉及AADR1和ZBP1,这两种蛋白专门识别Z-DNA。它们通过一种以高亲和力结合Z-DNA结构的Zα结构域做到这一点。

    Zα结构域最初是由论文共同通讯作者、俄罗斯国立高等经济大学的Alan Herbert博士发现的。ADAR1 的Zα结构域关闭了自身免疫反应,而ZBP1的Zα结构域激活了杀死病毒感染细胞的途径,正如论文共同通讯作者、福克斯蔡斯癌症中心的Sid Balachandran博士先前发现的那样。ADAR1和ZBP1之间的相互作用决定了肿瘤细胞是生还是死。

    AADR1和ZBP1在炎症期间都被干扰素诱导。它们通常不存在于正常细胞中。这两种蛋白在肿瘤中也有表达,特别是在称为成纤维细胞的正常细胞中,癌细胞强迫成纤维细胞支持它们的生长。通常而言,肿瘤依靠ADAR1来抑制杀死它们的细胞死亡途径。

    这些作者发现了一种小分子:CBL0137,它可以绕过ADAR1的抑制,通过ZBP1直接激活肿瘤细胞死亡。该药物的作用与导致癌症的突变无关。它诱导的细胞死亡形式具有高度的免疫原性。这种作用破坏了支持肿瘤生长的成纤维细胞。通过这样做,该药物增强了使用靶向PD-1的免疫检查点阻断抗体的免疫疗法的有效性。该药物是curaxin家族的成员,因另一个目的而被引入临床试验。该化合物在1期临床试验中已被证明是安全的,但仍需要进一步研究以证实它与抗PD1抗体一起的临床使用对治疗癌症有好处。

    Adar剔除后的Z-RNA积累,图片来自Nature, 2022, doi:10.1038/s41586-022-04753-7。

    Herbert博士说,“这是一个高度协作的团队的成果。它是我们了解替代性DNA构象(如Z-DNA)如何在人类生物学中发挥重要作用的一个里程碑。这篇论文显示了基础研究如何能够导致新的和意想不到的治疗方法。这个过程花了很长时间,从最初发现Zα结构域开始,然后到鉴定导致人类遗传疾病的Zα DNA变体。这些发现验证了Z-DNA的生物学作用。这项新的研究如今使我们找到了一种治疗癌症的新方法。这是一个令人高兴的转折,因为最初的Z-DNA发现被科学界广泛认为没有什么生物学意义,而且进一步的研究工作也没有被美国国家卫生研究院的同行评审小组列为值得资助的对象。”

    Z-DNA在正常细胞中由称为flipons的序列形成,这些序列在生理条件下可以可逆地翻转到左手构象。这种结构是在有史以来第一个通过X射线晶体学解析出的合成晶体中偶然发现的。其他类别的flipons也存在,并且极有可能在生物学中发挥重要作用。flipons是高度动态的结构,一直很难研究,因为确定它们在细胞内的确切构象是很有挑战性的。Herbert博士说,“这与物理学中的其他高度动态的系统类似,你只能通过直接测量来找到flipons的构象,但前提是测量行为不能使结果产生偏差。”


    参考资料:

    Ting Zhang et al. ADAR1 masks the cancer immunotherapeutic promise of ZBP1-driven necroptosis. Nature, 2022, doi:10.1038/s41586-022-04753-7.


    文章来源:生物谷

    275
>
  • Cancer:预测甲状腺癌靶向治疗的效果,有了一个好指标
  • 2022-05-12
  • 仑伐替尼治疗RAI-RDTC,肿瘤负荷较低的患者与肿瘤负荷较高的患者相比,OS显著延长。

    众多周知,甲状腺癌是一种“懒癌”。例如,甲状腺癌最常见类型——分化型甲状腺癌(DTC),它的预后通常良好。 

    然而,“懒癌”中也有硬骨头。放射性碘难治性DTC(RAI-RDTC)患者的10年生存率约10%[1],转移性RAI-RDTC预后更差,中位生存期仅为3至5年[2]。 

    仑伐替尼是一种口服多激酶抑制剂,SELECT的3期研究结果表明,仑伐替尼对比安慰剂可以显著延长RAI-RDTC患者无进展生存期(PFS)(18.3个月 vs 3.6个月)[3]。因此仑伐替尼被FDA批准用于治疗局部晚期或转移性、侵袭性RAI-RDTC患者。 

    2016年,SELECT研究的事后分析显示,基线肿瘤负荷低(<中位值)的患者的中位PFS比肿瘤负荷高(≥中位值)的患者更长[4]。此外,基线时肿瘤负荷较低的患者比肿瘤负荷较高的患者的中位缓解持续时间更长[5]。 

    尽管如此,基线肿瘤负荷与仑伐替尼治疗后总生存期(OS)之间的关系仍不清楚。 

    近期,神户大学医院癌症中心清田尚辰(Naomi Kiyota)教授等对SELECT试验进行事后分析,评估了患者应答情况以及基线肿瘤负荷对接受仑伐替尼治疗的RAI-RDTC患者OS的影响,研究结果发表于《癌症》。 

    他们发现:对仑伐替尼应答的患者与不应答患者相比,中位OS显著延长(52.2个月 VS 19.0个月;HR,0.32),患者的死亡风险下降68%。此外,接受仑伐替尼治疗的肿瘤负荷较低的患者与肿瘤负荷较高的患者相比,OS也显著延长(中位OS,分别为未达到和29.1个月;HR,0.42),死亡风险下降58%[6]。 

    此次分析来自SELECT更新的OS数据(截止日期:2016年9月1日)。为了探索OS与应答情况之间的关联,仑伐替尼组的患者被分为应答组(完全或部分缓解者)和无应答组(疾病稳定或进展者)。 

    在随机分配到仑伐替尼组的261名患者中,有247名(14名无法评估或未知)被纳入OS的事后分析。 

    生存分析结果显示:仑伐替尼应答组的中位OS为52.2个月,而不应答组中位OS为19.0个月(HR,0.32)。 

    仑伐替尼应答组和不应答组总生存期曲线 

    为了阐明基线肿瘤负荷和OS之间的关系,研究人员将肿瘤负荷定义为每个靶病灶直径的总和。根据基线靶病灶直径总和对仑伐替尼组的患者进行了细分。 

    最终,基于SELECT中所有患者(n=392)基线靶病灶直径的四分位数,将基线肿瘤负荷分为≤35mm、35-60mm、60-92mm和>92mm共4个亚组。 

    将随机分配到仑伐替尼组的261名患者按基线肿瘤负荷纳入OS分析。根据定义的4个不同亚组肿瘤负荷的分析结果,靶病灶直径总和最小的亚组比靶病灶直径总和较大的3个亚组具有更长的中位OS。 

    仑伐替尼组分成的4个不同肿瘤负荷亚组生存曲线 

    为了明确靶病灶直径的总和的最佳截断值,研究者进行两次受试者操作特征分析,确定了基线肿瘤负荷最佳截断值约为40mm,并据此将仑伐替尼组和安慰剂组的患者分别分为低和高基线肿瘤负荷亚组(仑伐替尼组:≤40mm,n=79;>40mm,n=182。安慰剂组:≤40mm,n=36;>40mm,n=95) 

    分析结果表明:仑伐替尼组的基线特征在两个亚组之间基本相似。但低肿瘤负荷亚组的ECOG PS评分为0且转移部位较少(0或1)的患者比例较高。在安慰剂组中,低肿瘤负荷亚组的患者年龄≤65岁、ECOG PS评分为0、未接受过VEGF靶向治疗以及仅1个转移部位的患者比例更高。 

    此外,在仑伐替尼组和安慰剂组中,与低肿瘤负荷亚组相比,高肿瘤负荷亚组都具有更大比例的其他部位转移的患者。 

    在比较仑伐替尼组中靶病变直径总和≤40mm和>40mm的患者之间的OS时,≤40mm亚组中位OS尚未达到,>40mm亚组中位OS为29.1个月(HR,0.42)。 

    仑伐替尼组的患者的基线肿瘤负荷(≤40和>40mm)两个亚组的总生存期曲线

    清田尚辰团队进一步对仑伐替尼组OS进行多因素分析,结果显示:基线靶病灶直径总和(≤40 vs >40mm)与OS显著相关(HR,0.56;P=0.0138),体重(<中位数 vs ≥中位数)、组织学特征(乳头状 vs 滤泡DTC)、基线转移部位的数量(<2 vs ≥2)和ECOG PS评分(0 vs ≥1)也显著影响OS。而年龄、性别和先前有无接受VEGF靶向治疗与OS没有显著相关性。 

    由于在SELECT试验中,安慰剂组患者如果疾病进展,可以交叉至仑伐替尼组。研究人员分析这些患者的结果发现:基线肿瘤负荷低的患者随机化和交叉之间的中位时间为170天,基线肿瘤负荷高的患者中位时间为132天。 

    根据基线肿瘤负荷分别对仑伐替尼组与安慰剂组OS进行的生存分析,他们发现,在≤40mm亚组中,仑伐替尼组中位OS未达到,安慰剂组中位OS为41.0个月(HR,0.39)。这意味着接受仑伐替尼治疗,患者的死亡风险下降了61%。 

    然而,在基线肿瘤负荷>40mm的亚组中,仑伐替尼组中位OS为29.1个月,安慰剂组中位OS为和31.6个月(HR,1.07)。研究人员认为,造成这一结果的原因可能是:安慰剂组中基线肿瘤负荷高的患者在早期疾病进展后就交叉至仑伐替尼组。


    仑伐替尼组和安慰剂组根据基线肿瘤负荷(≤40和>40mm)分组后总生存期曲线

    总的来说,从本研究结果看出:仑伐替尼治疗RAI-RDTC,肿瘤负荷较低的患者与肿瘤负荷较高的患者相比,OS显著延长。此外,应答组OS也显著长于不应答组。

    这提示对于确诊RAI-RDTC患者,仑伐替尼在早期肿瘤负荷较低时就可以使用。另外,基线时肿瘤靶病灶的直径总和或许可以作为这些患者总生存期的预后指标。

    参考文献:

    [1] Schmidt A, Iglesias L, Klain M, Pitoia F, Schlumberger MJ. Radioactive iodine-refractory differentiated thyroid cancer: an uncommon but challenging situation. Arch Endocrinol Metab. 2017;61(1):81-89. doi:10.1590/2359-3997000000245

    [2]Durante C, Haddy N, Baudin E, et al. Long-term outcome of 444 patients with distant metastases from papillary and follicular thyroid carcinoma: benefits and limits of radioiodine therapy. J Clin Endocrinol Metab. 2006;91(8):2892-2899. doi:10.1210/jc.2005-2838

    [3] Schlumberger M, Tahara M, Wirth LJ, et al. Lenvatinib versus placebo in radioiodine-refractory thyroid cancer. N Engl J Med. 2015;372(7):621-630. doi:10.1056/NEJMoa1406470

    [4] Robinson B, Schlumberger M, Wirth LJ, et al. Characterization of Tumor Size Changes Over Time From the Phase 3 Study of Lenvatinib in Thyroid Cancer. J Clin Endocrinol Metab. 2016;101(11):4103-4109. doi:10.1210/jc.2015-3989

    [5] Gianoukakis AG, Dutcus CE, Batty N, Guo M, Baig M. Prolonged duration of response in lenvatinib responders with thyroid cancer. Endocr Relat Cancer. 2018;25(6):699-704. doi:10.1530/ERC-18-0049

    [6] Kiyota N, Tahara M, Robinson B, et al. Impact of baseline tumor burden on overall survival in patients with radioiodine-refractory differentiated thyroid cancer treated with lenvatinib in the SELECT global phase 3 trial. Cancer. 2022;10.1002/cncr.34181. doi:10.1002/cncr.34181

    文章来源:奇点糕

    275
>
  • 2022 ESMO晚期甲状腺癌系统治疗指南更新要点一览
  • 2022-05-08
  • 2022年4月28日,欧洲肿瘤内科学会(ESMO)对晚期甲状腺癌系统治疗临床实践指南的内容进行了更新。近些年,新的靶向治疗药物已获批用于晚期/转移性甲状腺癌的治疗。指南基于甲状腺癌多学科专家小组的意见,提供了甲状腺癌的最新治疗建议,并总结了这些治疗方案的选择与使用顺序。魔方对重点内容进行了整理。

    •在美国,卡博替尼(Cabozantinib)可用于多激酶抑制剂(MKI)治疗后进展的放射性碘(RAI)难治性晚期/转移性分化型甲状腺癌(DTC)成年和≥12岁青少年患者[I,A](FDA批准,EMA未批准)。


    •在欧洲,塞尔帕替尼(Selpercatinib)可用于已接受过MKI治疗(索拉非尼、仑伐替尼或两者均有)的晚期RET融合阳性DTC成人患者[V,B](EMA批准,FDA未批准该适应症)。


    •在美国,对于RAI难治性晚期RET融合阳性DTC成人和≥12岁青少年患者,无论其是否接受过索拉非尼、仑伐替尼或两者均有的MKI治疗,可选择塞尔帕替尼治疗[V,B](FDA批准,EMA未批准该适应症)。

    •在美国,普拉替尼(Pralsetinib)可用于需要系统治疗的RAI难治性晚期/转移性RET融合阳性DTC的成人和≥12岁青少年患者[V,B](FDA批准,EMA未批准)

    拉罗替尼(Larotrectinib)用于不适合手术且治疗后进展的晚期NTRK融合阳性实体瘤的成人和≥12岁青少年患者[V,B](FDA和EMA均已批准)

    恩曲替尼(Entrectinib)用于标准治疗后仍发生进展的转移性或不可切除NTRK融合阳性实体瘤的成人和≥12岁青少年患者[V,B](FDA和EMA均已批准)

    •对晚期DTC患者进行系统治疗之前,应考虑基因检测辅助决策个体化治疗方案,推荐首选新一代测序(NGS)检测[III,C]。



    期未分化甲状腺癌(ATC)系统治疗推荐

    •存在BRAF V600E突变的局部晚期或转移性ATC患者,推荐达拉非尼(Dabrafenib)联合曲美替尼(Trametinib)治疗[IV,B] 

    •存在其他可成药(druggable)突变(RET和NTRK重排)情况下,推荐采用相应的靶向治疗(参见DTC和低分化TC的治疗建议)[V,B] 

    •基因检测发现存在尚未成药(non-druggable)突变时,免疫治疗是一种替代方法。在一项纳入42例局部晚期/转移性ATC患者的II期试验中,使用PD-1抑制剂Spartalizumab的总缓解率为19%,PD-L1表达阳性患者的缓解率为29%[V,B]

    •其他方法正在临床试验中[V,B]



    晚期甲状腺髓样癌(MTC)系统治疗推荐

    •在欧洲,塞尔帕替尼可用于经卡博替尼和/或凡德他尼(Vandetanib)治疗后需要系统治疗的晚期RET突变MTC的成人和≥12岁青少年患者[V,B](EMA批准,FDA未批准该适应症)

    •在美国,塞尔帕替尼可用于需要系统治疗的晚期或转移性RET突变MTC成人和≥12岁儿童患者[V,B](FDA批准,EMA未批准该适应症)

    •在美国,普拉替尼可用于需要系统治疗的晚期或转移性RET突变MTC成人和≥12岁儿童患者[V,B](FDA批准,EMA未批准该适应症)

    •对晚期/转移性MTC患者进行系统治疗之前,强烈推荐RET突变基因检测辅助决策个体化治疗方案。推荐首选等位基因特异性实时荧光PCR(allelic specific real-time PCR)或NGS检测[III,A]。

    文章来源:紫苏 医药魔方Med

    275
>
  • 拜耳泛癌种疗法维泰凯®(拉罗替尼)获国家药监局批准
  • 2022-04-14
  • 4月13日,拜耳宣布,国家药品监督管理局批准肿瘤精准治疗药物维泰凯®(拉罗替尼)用于符合下列条件的成人和儿童实体瘤患者:

    经充分验证的检测方法诊断为携带神经营养酪氨酸受体激酶(NTRK)融合基因且不包括已知获得性耐药突变;患有局部晚期、转移性疾病或手术切除可能导致严重并发症的患者;无满意替代治疗或既往治疗失败的患者。

    维泰凯®(拉罗替尼)作为首个口服TRK抑制剂,是专门用于治疗具有NTRK基因融合肿瘤的泛瘤种精准靶向治疗药物。拉罗替尼在TRK融合的成人和儿童肿瘤患者,包括中枢神经系统(CNS)肿瘤中均显示出高效和持久的应答,目前已经在美国、欧盟和英国等国家和地区获批。

    TRK融合是一种罕见的基因组学改变,能够作为肿瘤驱动因子促进肿瘤的扩散和生长。TRK融合肿瘤不局限于某些组织类型,在身体的各个部位都可能发生。在成人和儿童不同实体瘤中,TRK融合肿瘤的发生率也有所不同。现有TRK融合肿瘤的常用治疗方案,如化疗或免疫治疗,其疗效有限,而且可能还有明显的副作用。拉罗替尼对于TRK融合肿瘤患者,无论患者的年龄大小或者肿瘤病灶的位置如何,都能看到快速、高效和持久的应答,而且安全性与此前报道一致且易于管理。

    文章来源:新浪医药新闻

    275
>
  • 基石药业普吉华扩展适应症获批,中国甲状腺癌患者迎来精准疗法
  • 2022-03-20
  • 甲状腺癌被称为“懒癌”,常常被认为是“恶性肿瘤中预后最好的肿瘤”,然而我国RET融合和激活突变型甲状腺癌患者长久以来缺乏有效的精准治疗方案,这部分患者的治疗现状亟待改善。

    3月14日,基石药业选择性RET抑制剂普吉华®(普拉替尼胶囊)用于治疗系统性治疗的晚期或转移性转染重排(RET)突变型甲状腺髓样癌(MTC)成人和12岁及以上儿童患者,以及需要系统性治疗且放射性碘难治(如果放射性碘适用)的晚期或转移性RET融合阳性甲状腺癌(TC)成人和12岁及以上儿童患者的申请获得中国国家药品监督管理局(NMPA)批准,意味着中国广大甲状腺癌患者将获得治疗新选择。这是中国首个且唯一获批用于RET突变甲状腺髓样癌及RET融合阳性甲状腺癌的选择性RET抑制剂。


    中国甲状腺癌发病率持续上升

    位列癌症新发病例数前十

    作为人体重要的内分泌器官,甲状腺受饮食习惯、生活作息、情绪和心态等影响极大。近年来,随着社会的进步和生活节奏的加快,甲状腺疾病多发且呈现年轻化趋势,加之高分辨率B超的应用以及甲状腺疾病筛查被纳入常规体检,甲状腺癌的检出率大幅度提高,使得我国甲状腺癌发病率持续上升。

    据世界卫生组织国际癌症研究机构(IARC)发布的2020年全球最新癌症负担数据,中国在2020年约有22万新发甲状腺癌病例数,位列所有癌症新发病例数前十。其中女性新发病例数约为17万,位居我国城市地区女性所有恶性肿瘤的第4位。

    甲状腺癌分为乳头状癌、滤泡癌、未分化癌和髓样癌等多个亚型,其中约10-20%的甲状腺乳头状癌患者携带RET融合、约90%的晚期甲状腺髓样癌(MTC)患者携带RET突变。如今,肿瘤的治疗越来越精准,根据驱动基因选择靶向治疗药物已成为肿瘤分型分诊的重要措施,患者应当提升基因检测意识,早诊断早治疗以获得最佳的治疗效果。


    疗效优、安全性佳

    精准疗法惠及广大甲状腺癌患者

    普吉华®是一种口服、每日一次、强效高选择性RET抑制剂,此前已获中国国家药品监督管理局批准,用于治疗既往接受过含铂化疗的转染重排(RET)基因融合阳性的局部晚期或转移性非小细胞肺癌(NSCLC)成人患者,同时,普吉华®也是我国首个使用乐城真实世界数据辅助审评审批的药物。

    此次扩展适应症获批基于一项名为ARROW的全球I/II期临床研究,旨在评估普吉华®在RET融合阳性的非小细胞肺癌、RET突变型甲状腺髓样癌和其他RET融合的晚期实体瘤患者中的安全性、耐受性和有效性。研究显示,普吉华®在晚期或转移性RET突变MTC中国患者中显示出了优越和持久的抗肿瘤活性,安全性良好。

    “我国甲状腺癌发病率持续上升,患者亟需更多的治疗方案以供选择。尤其MTC预后较差,治疗手段相当有限,患者的生存面临巨大挑战。此次普吉华®扩展适应症的获批,将填补临床空白需求,为这部分患者带来福音。” 普吉华®ARROW研究主要研究者、天津市人民医院院长高明教授表示。

    据悉,为了让创新疗法惠及更多患者,基石药业不仅通过与医疗服务提供方、监管机构、医院、药房、保险公司以及医疗界的其他团体合作,扩大药品的市场辐射范围,还在积极探索商业保险、惠民险、患者救助等创新支付方式以减轻患者经济负担。目前,基石药业的精准治疗药物已覆盖130多座城市的400多家医院,并被纳入60项商业及政府保险计划,包括北京京惠保、成都惠蓉保、苏州苏惠保、海南乐城、珠海大爱无疆等。

    文章来源: 基石药业

    275
>
  • 甲状腺癌临床研究现状和热点
  • 2022-03-12
  • 甲状腺癌(thyroid cancer, TC)是世界上常见的恶性肿瘤之一,根据临床和病理学分型可分为分化型甲状腺癌、甲状腺髓样癌和甲状腺未分化癌。虽然TC患者病死率仅为0.40/10万,但其发病率在全球恶性肿瘤中位列第9,值得关注。通过对国内外TC临床研究的高频主题词进行聚类分析,发现在过去二十年间,学者们对TC的临床研究聚焦于暴露因素、诊断评估、手术及靶向治疗等方向,现将其中的主要热点问题做一讨论。


    一、发病率及危险因素的研究与探索

    目前TC经典的致病相关因素是胚胎和未成年阶段放射及核物质暴露。于2021年发表在柳叶刀子刊的一项对北欧人群母体健康、胚胎和围产期暴露与后代TC风险研究的结果提示:胚胎暴露,特别是与母体甲状腺疾病有关的暴露,如母体甲状腺功能减退、甲状腺功能亢进、甲状腺肿及良性TC均可以增加后代患TC的风险。

    新近受到关注的女性激素也可能诱发TC。女性TC的全球发病率是男性的3倍,有证据表明这一差异可能与女性体内的激素水平有关。近期韩国的一项研究评估了7.9万例患者在子宫切除术或双侧输卵管卵巢切除术与随后的TC风险之间的关联,发现手术组女性患TC的风险增加,提示雌激素水平突然下降可能是TC发病的致病相关因素之一。以往认为孕激素的改变可能会刺激TC的生长,而近期的一项研究提示,妊娠不影响分化型TC伴肺转移患者的预后。另外,超重和肥胖、夜间光照、双酚A及手机射频辐射等致病相关因素可能提高TC发病率的证据也在持续增加。

    TC的过度干预是目前备受关注但仍充满争议的热点之一。2020年,法国里昂国际癌症研究机构对来自四大洲26个国家的TC发病率与过度干预之间的影响进行了分析,发现随着TC筛查和超声检查技术进步,过度干预是TC发病率升高的主要危险因素。这不仅增加了患者的心理负担以及不必要的卫生经费支出,还可能会使健康个体变为患者,接受服用甲状腺激素等终身治疗。

    基于学者们对TC过度干预带来的不良影响和多数TC恶性程度较低的认识加深,目前包括梅奥诊所和纪念斯隆-凯特琳癌症中心在内的全球多家顶级医院以及TC主流指南建议,不要对极小的或无明确可疑特征的甲状腺结节进行活检,以及在非高危无症状人群中进行TC筛查,对于细胞学诊断可疑的结节可进行Tg洗脱液或Braf等分子检测,同时倡导对微小癌进行积极检测而非手术。有证据表明,自2015年美国甲状腺学会指南修订以来,美国的TC总体发病率显著下降,这反映了过度干预的趋势可以逆转。但是对于微小癌等行非手术观察是否能使患者获益仍缺乏相关的循证学的依据,因此仍需要更多的研究进行密切监测。


    二、影像学评估在TC诊断中的作用研究

    目前,TC的影像学检查方法有传统超声(US)、CT、MRI等,US因其对甲状腺结节(<2 cm)的敏感性最高而成为TC诊断与随访的首选。另外超声弹性成像(UE)、超声造影(CEUS)及超声引导下细针穿刺细胞学检查(US-FNA)等超声新技术的应用进一步提高了TC的诊断准确率。

    2020年,韩国甲状腺放射学会发布了US在甲状腺疾病中的临床应用指南, 为US在甲状腺疾病中的临床应用提供指导。国外学者在借鉴乳腺BI-RADS分级的基础上,首先提出甲状腺影像学报告及数据系统(TI-RADS),以减少人为的诊断差异,提高诊断一致性。TI-RADS分类有多个学会指南版本,它们的差异主要体现在诊断性能及活检阈值上。根据2019年的一项meta分析中得出的结论,在五种常见的来自欧美及韩国学会的TI-RADS分类中,美国放射协会发布的ACR-TIRADS在选择需要FNA的结节时具有更好的表现。

    在国内大多数机构中最常使用的超声评估方法为C-TIRADS,因其在应用过程中省略了数学计算,在使用上较ACR-TIRADS更为便捷。另外,在使用ACR-TIRADS分类方法时,对具有可疑恶性超声特征的甲状腺结节,一般需行US-FNA后再制定进一步的诊疗方案,而C-TIRADS的结节分类结果可为尚未开展US-FNA的医疗机构决定是否手术治疗提供参考,更符合中国国情。目前,在US及TI-RADS分类评估的基础上,联合UE、CUES及US-FNA多种超声方法诊断TC的研究同样值得关注,以期提高TC术前的确诊率,最大限度地降低由误诊带来的创伤性检查和治疗。


    三、手术范围及放射性碘治疗的争议

    TC颈部淋巴转移的第一站通常为中央区,其转移率为21.2%~64.1%。在甲状腺乳头状癌(papillary thyroid carcinoma, PTC)中,对于术前已明确有颈部淋巴结转移的患者,行中央区淋巴结清扫(CLND)在国内外学者中已达成共识。但对术前或术中检查未发现中央区淋巴结的cN0期患者是否行预防性CLND这一问题目前仍存在争议。国内学者的主流观点认为,在有技术保障的前提下,对cN0期PTC患者可行病灶同侧CLND,而2015版美国甲状腺协会指南指出预防性CLND不能改善患者长期生存率,还有可能增加并发症的发生。

    2020年瑞典的最新研究数据显示,CLND是导致永久性甲状旁腺功能低下的危险因素。因此,何种术式对于cN0期PTC患者获益最大仍需长期、多中心的术后患者随访数据的收集,以及大量前瞻性研究予以证实。对于残留复发性TC再手术的适应证及手术范围尚无统一标准。国内李小毅团队认为,在手术达到R0切除的患者将获得更好的疾病无复发生存,其5年完全缓解率和无病变复发或持续生存率分别为68.8%和74.4%。

    在放射碘治疗(RAI)的应用中,研究学者对RAI对患者的生存获益及生活质量影响较为关注。有国内学者建议将RAI精准应用于已发生远处转移但年轻并且具有良好或中度分化的TC患者,对于低度分化的肺转移TC患者可能会改善其生存率,对于有肝、骨、脑转移的TC患者则无生存获益。在RAI治疗对女性卵巢功能和生育能力的影响方面,有meta分析显示,RAI后的第1年出现月经不调的情况为12%,约有8%~16%的患者经历了闭经,另外RAI治疗与长期不孕症和新生儿死亡率无关。


    四、人工智能(AI)助力TC的诊断与决策

    随着临床大数据的积累与计算机算法的成熟,使AI与临床的深度融合成为可能。近年来,AI已被应用于医学影像分析,协助医生在就诊时提供最好的诊断和治疗建议。早在2013年国内即开展了AI用于甲状腺结节超声图像的辅助诊断相关研究,截至2019年底,相关文献已有19篇,其中12篇文章来自国内学者。2019年柳叶刀子刊的一项多中心回顾性研究表明,与一组熟练的放射科医生相比,可以模拟人脑进行分析学习的深度神经网络在超声图像中识别TC患者显示出类似的敏感性和更高的特异性。

    郭天南等使用AI技术对近千例甲状腺结节患者的蛋白质组数据进行分析,发现了14个能够鉴别TC的关键性蛋白质组合,这些组合构成了判断甲状腺结节良恶性的模型。另外,该团队用来自国内多个中心提供的288个甲状腺石蜡切片和64个US-FNA样本对该模型进行验证,其准确率高达90%。此类研究为提高临床医生诊断TC的效率并减少不必要的穿刺,或对US-FNA结果不确定的结节提供了一种辅助诊断新方式。不过,在一项最新的研究中显示,AI辅助诊断存在潜在性的伦理风险,当超声医生与AI诊断建议不一致时,有半数医生对诊断进行了修改,但是其中25%的诊断经病理证实为错误修改。因此,对于AI技术在临床实践中的角色与定位需要在未来行进一步探索。


    五、分子靶向药物为TC患者带来希望

    对于无法接受外科治疗的TC患者,因缺乏有效的全身治疗手段,其总体生存期非常有限。随着TC分子生物学研究的深入,TC的靶向治疗有望在未来成为碘难治性分化型甲状腺癌和难以手术的晚期TC患者的标准治疗选择。目前美国食品药品管理局已批准索拉非尼、乐伐替尼、凡德他尼及卡博替尼等酪氨酸激酶抑制剂用于晚期TC的治疗,对于普雷替尼、司美替尼等新药也开展了Ⅰ~Ⅲ期临床试验。此外,仑伐替尼(JXHS1900157/8)以及拥有国内自主知识产权的安罗替尼(CXHS1900040/1/2)也在近期于国内获批上市用于治疗TC。

    由于大多数TC对放化疗不敏感,靶向治疗药物的出现可能成为TC新辅助治疗的使用药物之一,使TC患者癌灶缩小,从而创造保护性根治性手术的机会。目前已有数篇有关靶向药物对晚期TC行新辅助治疗的个案报道,这些患者在接受了新辅助靶向治疗后甲状腺肿瘤病灶明显缩小并且症状均有所缓解。另外,利用靶向药物联合免疫疗法,如达拉非尼+曲美替尼+派姆单抗作为术前新辅助治疗有BRAF突变的甲状腺未分化癌患者表现出了巨大的潜力。对于在2019年美国临床肿瘤学年会上公布的一种口服、强效、高选择性的小分子选择性RET抑制剂BLU-667 (NCT03037385)同样值得期待。

    总之,近年来国内外对TC临床研究在上述方面取得了显著进展。笔者认为,对于国内TC临床研究未来的发展需聚焦国际热点,如进行TC手术的标准制定以及开展超声诊断研究等,加强与国外TC专家的互访与合作,更多地参与到国际多中心临床试验中,利用我国TC患者基数庞大的优势并结合AI系统,着手建立基于医学大数据的TC专病互联网数据库平台,力争并完全有条件在国际TC研究领域位居前列。

    文章来源: 中华普通外科杂志, 2021, 36(6),作者,姜可伟, 王晨一

    275
>
  • 肺癌和甲状腺癌精准医疗!礼来口服RET抑制剂selpercatinib获美国FDA优先审查!
  • 2020-03-02
  • 2020年01月29日讯 /生物谷BIOON/ --礼来(Eli Lilly)近日宣布,美国食品和药物管理局(FDA)已受理selpercatinib(LOXO-292)的新药申请(NDA)并授予了优先审查,该药是一种口服RET激酶抑制剂,用于治疗晚期RET融合阳性非小细胞肺癌(NSCLC)患者、RET突变型甲状腺髓样癌(MTC)患者、RET融合阳性甲状腺癌患者。FDA已指定该NDA的处方药用户收费法(PDUFA)目标日期为2020年第三季度。

    selpercatinib(LOXO-292)是一种强效、口服、高度选择性转染期间重排(RET)激酶抑制剂,用于治疗RET异常的癌症患者。RET基因是一个在转染过程中发生重排的原癌基因,并因此而得名,该基因编码一种细胞膜受体酪氨酸激酶,其异常是多种类型肿瘤的罕见驱动因素。

    此次NDA,基于I/II期临床研究LIBRETTO-001的数据。该研究是评估一种RET抑制剂治疗RET改变癌症患者的最大规模临床研究。结果显示,selpercatinib在先前未接受治疗(初治)和先前已接受过治疗(经治)的RET突变甲状腺髓样癌(MTC)患者中的ORR分别为59%和56%。之前公布的NSCLC队列数据显示,selpercatinib在初治、经治RET融合阳性NSCLC患者中的ORR分别为85%、68%;此外,selpercatinib是第一个显示出强大中枢神经系统(CNS)活性的RET抑制剂,CNS ORR高达91%。

    据估计,RET融合存在于大约2%的非小细胞肺癌(NSCLC)、10-20%的乳头状甲状腺癌(PTC)和其他类型甲状腺癌、以及其他癌症(如结直肠癌)亚组中;RET点突变存在于大约60%的甲状腺髓样癌(MTC)中。RET融合及RET点突变癌症主要依赖于RET激酶的激活来维持其增殖和存活,这种依赖性通常被称为“致癌基因成瘾”,使得这类肿瘤对靶向RET的小分子抑制剂高度敏感。

    selpercatinib旨在抑制天然的RET信号转导以及预期的获得性耐药机制,该药目前处于临床开发,用于肿瘤中携带异常的RET激酶的患者。

    在美国,FDA已授予selpercatinib治疗三类患者的突破性药物资格(BTD),具体为:(1)接受含铂化疗以及一种PD-1或PD-L1肿瘤免疫疗法治疗后病情进展、需要系统治疗(全身治疗)的转移性RET融合阳性NSCLC患者;(2)既往接受治疗后病情进展且没有可接受的替代治疗选择、需要系统治疗的RET突变型甲状腺髓样癌(MTC)患者;(3)既往接受其他方案后病情进展且没有可接受的替代治疗方案、需要系统治疗的晚期RET融合阳性甲状腺癌患者。

    在2019年,FDA授予了selpercatinib孤儿药资格,用于治疗:RET融合阳性NSCLC、RET融合阳性和RET突变甲状腺癌,包括低分化甲状腺癌、未分化或间变性甲状腺癌、MTC、局部晚期或转移性滤泡或乳头状甲状腺癌。

    2019年12月,礼来启动了selpercatinib的2项III期试验:LIBRETTO-431试验用于治疗初治RET融合阳性NSCLC患者,LIBRETTO-531用于治疗初治RET突变MTC患者。每项试验将招募400例患者。

    文章来源:生物谷

    275
>
  • 云计算深度赋能基因行业 助力基因测序快速发展
  • 2020-02-27
  • 导语

    2018年,华为云推出了全球首家基因容器服务GCS(GeneContainer Service),让基因测序数据的计算更省、更快、更轻松。华大基因使用后,实现了测序运行周期缩减的效率目标。

    近年来,基因测序技术在基础研究和临床应用等领域都得到了广泛的应用, 随着技术的不断发展和测序市场的不断规范化,中国基因测序市场增速明显,进入快速发展期,已成为全球NGS(next-generation sequencing)市场的大本营之一。2007-2017年,中国基因测序行业市场规模增速高于全球整体水平,年均复合增速高达47.5%;2017年市场规模突破了70亿元。据中商产业研究院推测,2022年这一数字将突破150亿元。随着应用于基因测序的技术日渐成熟,未来十年将是基因组商业模式成熟的“黄金十年”。

    随着大数据与生命科学的不断融合,生命科学产业正在发生剧变,“精准医疗”变为现实,基因测序产生的海量数据的处理成为新的挑战,逐步上云成为数字生命时代势在必行的举措。

    把脉基因行业痛点, 算力才是关键

    当前,基因测序的工作重心已经从序列读取转向数据处理,基因数据分析和解读是关系到基因测序发展和精准医疗应用的关键环节。但是,目前基因测序的数据分析也存在很多难点,例如:算力无法弹性匹配、主机运行效率难以提升、海量数据存储共享实现困难等,在一定程度上阻碍了临床应用的发展。

    云计算深度赋能基因行业 助力基因测序快速发展

    基因数据量规模不断扩大,大量数据分散在不同的国家、城市、医院,缺乏统一性。这样分散、游离状态的数据不利于大数据指导下的精准医疗研究。数据统合和共享是阻碍基因测序数据临床转化的一个难点。

    目前的数据缺乏标准化,在很多情况下,即便是同一家医院,由于生物测序设备、软件甚至流程不同,数据形式都会大相径庭。“当我们把这种数据放在一起,会出现系统性的偏差。”业内从业者表示,“标准化所指的不仅是分子数据,也包括患者的个体信息、用药和愈后随访。这些数据信息的统一和一定程度的共享,需要得到解决。”

    现阶段,基因测序的应用还是主要集中在无创产前检测和肿瘤诊断治疗两个领域,在临床方面并未广泛应用,随着应用的更加广泛,对密集计算和海量数据处理能力也有更高的要求。

    云计算正是解决基因检测行业痛点的强大工具,随着5G时代的来临,云计算将在保障海量数据的计算、存储和分析的同时,带给基因测序行业更多可能。

    以华大基因与华为云的合作为例,双方发挥各自优势,华大基因的核心业务系统迁移上云,堪称是云计算在行业内应用落地、技术真正服务于社会的典范。

    华为云携手华大基因 助力行业发展

    华大基因科技服务测序过很多复杂基因组,单一规格的计算资源无法满足业务需求,云计算提供的可供灵活选择的计算资源是最好的选择。

    线下集群架构不支持高通量的计算(多任务并行),超算测试过之后也无法解决高通量计算问题(主要问题是测序软件针对云计算的优化)。面对这个问题,华为云利用基因容器技术,对客户常用的软件进行了优化,为华大基因提供了云端基因测序解决方案,支持DNA、RNA、液态活检等主流生物基因测序场景。

    云计算深度赋能基因行业 助力基因测序快速发展

    2018年,华为云推出了全球首家基因容器服务GCS(GeneContainer Service),基因容器服务是业界首个基于Kubernetes平台,结合Docker容器技术打造的基因测序云服务,基于轻量级的容器技术,结合大数据、深度学习算法,为测序厂商提供了灵活可定制的测序流程、秒级可伸缩的高可靠资源和便捷一站式用户体验,让基因测序数据的计算更省、更快、更轻松。华大基因使用华为云技术后运行周期大大减少。

    云技术在基因测序行业中扮演怎样的角色?

    在基因检测领域,对于采集的基因样本进行数据分析和处理需要大量的计算资源。基因测序公司需要庞大的算力支持;生命科学的研究竞赛,很多时候已经变成了一场算力的比拼,大的科研成果通常是基于庞大的数据。现在的产前检测、肿瘤检测等医疗检测也会消耗大量的算力。以上这些基因测序对算力的需求都是波动的,往往Q4的消耗最大而Q1最少,同时对于不同生物的基因组,需要的算力也不同,这就会牵扯到计算集群的扩缩容,传统的线下计算集群是做不到快速的扩缩容的,这就是使用云计算的便利性。

    云计算深度赋能基因行业 助力基因测序快速发展

    针对基因测序行业,华为云专门为客户定制了多种高度整合的基因测序解决方案。相对行业中传统使用的HPC高性能计算集群,基因容器服务有着明显的领先优势:资源调度更灵活,计算可以按需伸缩,任务流程方便自定义,容器更易维护升级等。

    云计算助力基因测序快速发展和技术创新

    通过华为云与华大基因的合作案例,我们可以清晰的看出,华为云可以减少运行周期,提高计算效率和数据储存能力,缩短报告周期,保障海量数据的计算、存储和分析等,带给基因测序行业更多可能,为基因测序行业插上新的翅膀,将算力发挥到极致,可以更快、更多的进行生物信息分析,拓展应用领域,助力精准医疗更快的发展。

    对于基因测序行业来说,有着最好的发展机遇,但也面临着巨大的挑战,这个挑战就是如何做到测序更快、分析更快,更重要的是技术创新更快,通过结合云技术、人工智能、5G等新技术将为行业带来了全新动力。只有这样,企业才能在竞争中脱颖而出,整个行业也才能适应精准医疗的发展速度,以科技造福未来。

    文章来源:基因谷

    275
>
  • 凯杰宣布停止二代测序仪开发,与Illumina达成合作共同开发二代测序IVD试剂盒
  • 2020-02-27
  • 2015年,凯杰公司(QIAGEN)宣布正式启动全自动二代测序平台GeneReader NGS System的商品化进程,推出第一个从样本制备到数据解读的完整二代测序(NGS)自动化平台,以适应不同实验室的需求。近日,凯杰宣布停止其二代测序平台GeneReader的开发,并与Illumina建立了长期合作,以开发二代测序IVD检测产品。

    当地时间10月7日,凯杰宣布了其NGS相关业务的新方向:与Illumina公司建立为期15年的伙伴关系,进而扩大基于NGS技术的IVD检测试剂盒在患者管理(包括伴随诊断)中的应用。与此同时,凯杰还下调了该公司第三季度销售增长预期,并宣布其首席执行官Peer Schatz将在供职27年后离职,转而担任该公司特别顾问职务。

    根据这项最新非排他性协议的条款,凯杰将有权开发并商业化用于Illumina的MiSeq Dx和NextSeq 550Dx系统的IVD试剂盒。该协议还授予凯杰在Illumina未来的临床诊断系统上扩展合作的权利。合作伙伴关系还将为凯杰今后在开发与推广基于Illumina的TruSight Oncology分析方法的合作提供机会。基于这项合作,双方首先将聚焦于肿瘤相关的IVD试剂盒推向市场以支持患者管理,未来合作可能将扩展至更多的临床诊断领域,例如心脏病学、遗传病、传染性疾病以及炎症和自体免疫性疾病。

    Illumina首席执行官Francis deSouza表示:“我们致力于增加通过基因组测序解决的临床使用案例,使合作伙伴能够在Illumina的Dx仪器上提供IVD检测和伴随诊断。我们与凯杰的合作将为Illumina的TSO 500系列提供更多的检测菜单选项,从而加快NGS在肿瘤患者管理中的应用。”

    “我们的强强合作是一个重要的里程碑,标志着推动NGS技术在临床决策中的使用以及我们共同的愿景,利用这一强大的技术改善全球患者的临床结果”,凯杰首席执行官Peer Schatz说。“凯杰对此次开创性的伙伴关系感到非常高兴,希望这种关系能够发挥我们的独特优势,发展为长期而富有成效的合作关系。此次合作关系是我们NGS战略的关键一步,我们的战略会继续包括用于任何测序仪的通用解决方案,以及主要适用较小靶向基因试剂盒的GeneReader NGS系统。通过这一合作关系,我们期待为客户和双方创造重大利益,并让凯杰通过提供从样本制备到数据解读的解决方案,最大限度地扩大我们作为公司创造价值的机会。”

    虽然双方并未披露这项协议的财务条款,但来自摩根大通的分析师Tycho Peterson在一项分析报告中表示,凯杰或将向Illumina支付平台访问费和实现某些开发、监管和商业化里程碑相关的款项。此外,作为凯杰重组的一部分,该公司将承担约2.6亿美元~2.65亿美元的税前重组费用。其中约75%,即1.95亿美元~2亿美元将用于终止NGS仪器开发活动相关的非现金项目。根据凯杰的说法,这些与“软件和工具开发、许可、合作企业估值和其他资产的减损”有关。

    此外,目前尚不清楚GeneReader系统开发的终止将对凯杰2018年与Natera达成的基于GeneReader开发cfDNA产前筛查方法的协议造成何种影响,但凯杰表示将与Natera探讨“如何继续双方的关系”。凯杰公司发言人Thomas Theuringer还表示,由于GeneReader系统开发的停止,裁员人数尚未公开,尽管该公司计划在其他领域创造新的工作机会。但所有涉及NGS仪器开发的地点都将受到影响,包括凯杰的德国总部以及位于马萨诸塞州的研发中心。

    2012年,凯杰通过收购Intelligent Biosystems(IBS)掌握了其全自动二代测序系统GeneReader的基础技术。2015年自该仪器发布以来,凯杰公司一直致力于推广并销售GeneReade。但是该系统的商业化进展并不顺利。Illumina曾于2016年起诉凯杰,称该系统侵犯了其知识产权。这项诉讼导致了一项美国禁令,进而停止了凯杰在美国销售所有GeneReader系统。相关诉讼于2017年达成和解,凯杰使用一种新的化学物质恢复了GeneReader在美国的销售。对于中国市场,2017年凯杰还与我国IVD行业领先企业迈克生物共同创立了合资公司迈凯基因,帮助将GeneReader NGS系统引入中国临床和科研市场,帮助实现凯杰基因测序领域系列产品的中国本土化。迄今为止,该产品的采用率仍较低,2018年的收入不超过1000万至1500万美元美元。早在7月份,凯杰宣布将重组其中国合资企业,原因是中国对体外诊断技术的采用低于预期。有分析师在本次协议发布后称,暂停GeneReader的开发可能是明智的决定。

    凯杰副总裁兼肿瘤学及精准诊断负责人Jonathan Arnold在最新协议公布后表示,该公司将继续为当前的GeneReader客户提供“无限期”支持,公司仍将销售该仪器。他还提到,GeneReader创造了一个不错的专有需求市场。“靶向测序的持续需要仍然存在,因此我们仍然认为支持我们的客户和该平台是非常重要的。”但他补充说,“这个平台是一个RUO系统,而永远不会成为IVD系统。”

    对于未来与Illumina公司的合作,凯杰公司发言人Thomas Theuringer表示,新的NGS Panel的发布时间将取决于监管部门的审批程序,但首批产品可能会在2022年或2023年投入市场。此外,这种伙伴关系将为Illumina带来进入常规诊断实验室的渠道,并贡献凯杰从前端样品制备技术和后端生物信息学专业知识,这将十分有利于Illumina并将进一步夯实Illumina在二代测序领域的龙头地位。根据Thomas Theuringer的说法,凯杰当前的首要目标是为其药企合作伙伴开发检测产品并设想了两种类型的医药交易项目:一种是为特定的临床项目定制NGS Panel;另一种类型的项目则是全面的癌症综合分析,“这将开始向我所认为的通用型的伴随诊断方法迈进。”据悉,目前凯杰已经开始与潜在的制药合作伙伴就NGS检测方法进行对话。

    从长远来看,减少其GeneReader的损失并转向更高增长的技术应该对凯杰有所帮助,但其近期或许将很难驾驭。该公司第三季度销售额增长3%,未达到其4%~5%的增长目标,该公司将这一下降归咎于中国的增长放缓。但该公司表示,其整体收益将在预期范围之内。

    在NGS领域业务重组的同时,凯杰还计划重新分配部分资源。例如,该公司计划扩大在波兰和菲律宾的凯杰商务服务中心的活动。Thomas Theuringer表示:“我们的业务非常集中。现在,我们正努力将运营工作转移到离业务更近的地方,以回应我们的客户。”因此,他补充说,整个资源将在全球范围内进行重新分配。

    参考资料:
    1、Qiagen Partners With Illumina on NGS IVD Kits; CEO Departing; Preliminary Q3 Revenue Growth Lowered
    2、Qiagen Nixes Sequencer Development, Sees New NGS Opportunities With Illumina Deal
    3、Illumina and QIAGEN Partner to Deliver Sequencing-Based In-Vitro Diagnostic (IVD) Tests


    文章来源:雪球

    275
>